Metode penelitian yang digunakan meliputi analisis sistem lama, perancangan sistem baru dengan metodologi Scrumban, implementasi menggunakan Laravel dan React, serta pengujian dan evaluasi sistem.

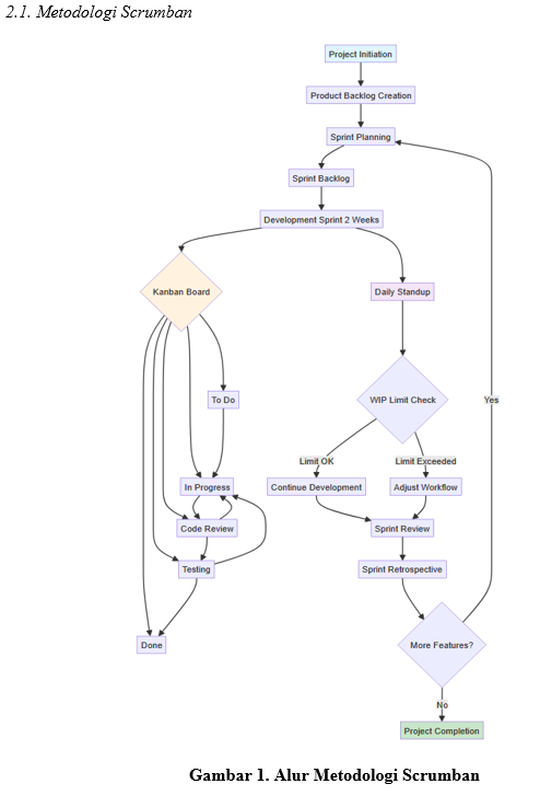
Flowchart menggambarkan implementasi metodologi Scrumban dalam pengembangan SIMLAB, dimulai dari project initiation, sprint planning 2 minggu, penggunaan Kanban board untuk visualisasi workflow, daily standup, dan sprint review/retrospective dengan WIP limits untuk mengontrol beban kerja tim.

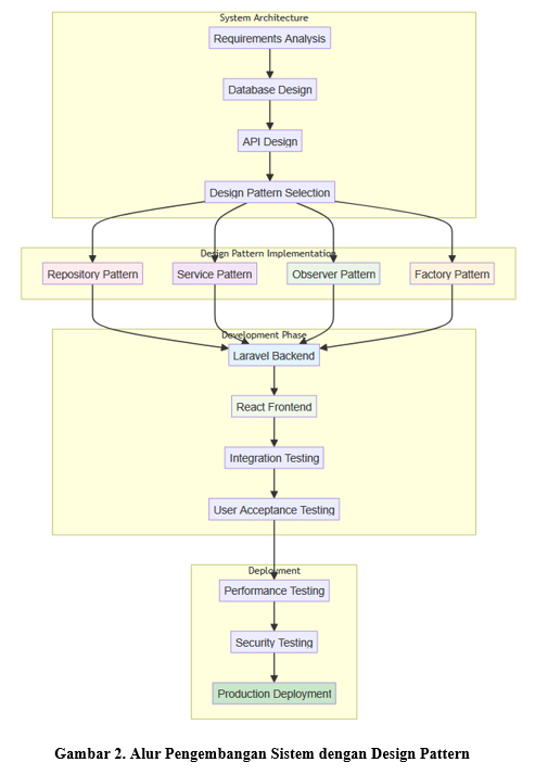
Flowchart menunjukkan tahapan pengembangan sistem dari requirements analysis hingga production deployment, dengan implementasi Repository, Service, Observer, dan Factory Pattern yang terintegrasi dalam arsitektur Laravel backend dan React frontend.
Scrumban merupakan metodologi hybrid yang menggabungkan elemen Scrum dan Kanban [5]. Implementasi Scrumban dalam penelitian ini menggunakan struktur sebagai berikut:
1. Sprint Planning: Perencanaan sprint 2 minggu dengan estimasi story points
2. Kanban Board: Visualisasi workflow dengan kolom To Do, In Progress, Testing, Done
3. Work In Progress (WIP) Limits: Pembatasan task aktif maksimal 3 per developer
4. Daily Standups: Meeting harian untuk sinkronisasi progress
5. Sprint Review: Evaluasi deliverables setiap akhir sprint
6. Retrospective: Perbaikan proses berdasarkan lessons learned
2.2. Arsitektur Sistem
Sistem dikembangkan menggunakan arsitektur Model-View-Controller (MVC) dengan separation of concerns yang jelas. Backend menggunakan Laravel 10 dengan PHP 8.1, sedangkan frontend menggunakan React 18 dengan TypeScript.


2.3. Database Design
Perancangan database menggunakan relational model dengan normalisasi hingga 3NF untuk menghindari redundansi data.

2.4. API Design
Sistem menggunakan RESTful API dengan struktur endpoint sebagai berikut:

3.1. Interface dan Tampilan Sistem
Implementasi SIMLAB menghasilkan antarmuka web yang responsif dan user-friendly. Berikut adalah tampilan utama dari sistem yang telah dikembangkan:

Halaman login menampilkan identitas Institut Teknologi Kalimantan dengan desain yang profesional. Form login validation menggunakan Laravel Form Request dengan real-time feedback untuk user experience yang optimal.

Sistem menampilkan pesan error yang informatif ketika user memasukkan credentials yang tidak valid. Implementasi client-side dan server-side validation memastikan security dan user experience yang baik.

Sidebar navigation menampilkan hierarki menu yang terstruktur dengan modul Admin sebagai parent menu. Sub-menu meliputi: Tahun Akademik, Jenis Pengujian, Jurusan, Prodi, Praktikum, Ruangan Laboratorium, Alat Laboratorium, Bahan Laboratorium, Kepala Lab, Kooprodi, Kepala Lab Unit, Dosen, Laboran, Mahasiswa, dan Pihak Luar. Desain menggunakan collapsible menu untuk mengoptimalkan ruang layar.

Interface peminjaman menampilkan katalog alat laboratorium dengan status ketersediaan, spesifikasi alat, dan form pengajuan peminjaman. Tabel data menggunakan DataTables untuk search, sort, dan pagination yang efisien

Form pengajuan praktikum menampilkan dropdown mata kuliah yang tersedia, jadwal sesi praktikum, dan validasi kapasitas peserta. Sistem menampilkan informasi real-time mengenai sisa kuota peserta untuk setiap sesi. Sistem SIMLAB dirancang responsive untuk berbagai ukuran layar. Navigation menu berubah menjadi hamburger menu pada tampilan mobile, dan tabel data menggunakan card layout untuk optimasi pada perangkat mobile.

3.4. Code Quality Metrics
Implementasi design pattern menghasilkan peningkatan kualitas kode yang signifikan:

3.5. Security Implementation
Sistem menerapkan beberapa layer security untuk melindungi data dan mencegah unauthorized access:
1. Authentication: JWT token dengan expiry 24 jam
2. Authorization: Role-based access control (RBAC)
3. Input Validation: Server-side validation dengan Laravel Form Requests
4. SQL Injection Prevention: Eloquent ORM dengan prepared statements
5. CSRF Protection: Token-based CSRF protection
6. Rate Limiting: API throttling 60 requests per minute per IP
Tim Peneliti:
1. Aidil Saputra Kirsan, S.ST., M.Tr. Kom (Sistem Informasi/JTEIB)
2. Happy Aprillia S.ST., M.T., Ph. D (Teknik Elektro/JTEIB)
3. Adi Mahmud Jaya Marindra, S.T., M.Eng., Ph.D. (Teknik Elektro/JTEIB)
1. Meningkatkan fleksibilitas dalam menghadapi perubahan kebutuhan selama proses pengembangan sistem, karena Scrumban menggabungkan aspek Scrum dan Kanban yang adaptif untuk perubahan dinamis.
2. Memperbaiki kolaborasi tim pengembang dengan komunikasi yang lebih efektif dan koordinasi teratur, sehingga hasil pengembangan bisa lebih optimal dan sesuai kebutuhan pengguna.
3. Mengurangi risiko kesalahan dan kendala dalam pengelolaan data laboratorium melalui proses iteratif yang memungkinkan evaluasi berkelanjutan dan perbaikan cepat.
4. Meningkatkan efisiensi operasional laboratorium dengan otomatisasi alur kerja dan pengelolaan data yang lebih akurat, menghemat waktu dan mengurangi beban kerja manual.
5. Memberikan transparansi proses pengembangan dan kemajuan proyek, sehingga pemangku kepentingan laboratorium dapat memantau dan memberikan masukan tepat waktu
6. Mempermudah penjadwalan dan pengelolaan sumber daya laboratorium seperti peralatan dan personel dengan sistem yang terintegrasi dan responsif.
7. Meningkatkan kepuasan pengguna laboratorium dengan hasil sistem yang lebih tepat guna, cepat, dan dapat dimodifikasi sesuai kebutuhan pengguna akhir.